表情包视频生成~,HelloMeme给图像生成模型加上插件,变身多面手
HelloMeme为图像生成模型添加了插件,使其能够生成表情包视频,变身成为多功能工具。本文详细介绍了这一技术的特点、应用场景及其对用户和开发者的影响,探讨了这一创新对视频生成领域的潜在意...
NVIDIA黄仁勋表示:AI很快会像新员工入职一样,成为你的同事
NVIDIA创始人兼CEO黄仁勋表示,AI很快会像新员工入职一样,成为我们的同事。本文详细介绍了黄仁勋的这一观点,探讨了AI在工作场所的应用前景及其对企业发展的重大影响,分析了这一趋势对未来的...
仅次于Hailuo和Kling~日本初创公司Rhymes AI开源视频生成大模型Allegro
日本初创公司Rhymes AI开源了视频生成大模型Allegro,这一模型在性能上仅次于Hailuo和Kling。本文详细介绍了Allegro的技术特点、应用场景及其对视频生成领域的重大贡献,探讨了这一开源项目对开...
狂飙20倍!英伟达nGPT:重塑Transformer,AI训练速度狂飙20倍!
英伟达推出的nGPT重塑了Transformer架构,使AI训练速度提升了20倍。本文详细介绍了nGPT的技术特点、应用场景及其对AI训练领域的重大影响,探讨了这一创新如何显著提升训练效率和模型性能。
独家 用AI打造你的竞争优势
本文独家介绍了如何利用AI技术打造企业的竞争优势。通过具体的案例研究和实践指南,探讨了AI在业务优化、技术创新和数据驱动决策中的重要作用,帮助企业在激烈的市场竞争中脱颖而出。
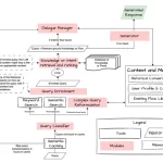
独家|复合人工智能系统的设计模式(对话式人工智能、CoPilots 和 RAG)-下篇
本文继续独家解析复合人工智能系统的设计模式,深入探讨对话式人工智能、CoPilots 和 RAG(检索增强生成)的高级应用和最佳实践。通过具体案例和实践经验,为读者提供了详细的实施指南和设计建...







